______________________

Vertical take off and landing aircraft
VTOL
This is my experimental autonomous remote-controlled vertical take-off and landing (VTOL) test aircraft that I have been working on for a couple of years. Over the past few months, it has really started to take shape. I have also already conducted some successful vertical take-off hover tests.






All my projects are done on a student-friendly budget, which means I have to carefully plan, prioritize, and sometimes save up for new hardware. It adds an extra challenge, but also makes every improvement feel rewarding.


______________________
Autonomous navigation/mission test drone
In the future, I plan to implement autonomous capabilities into my VTOL project. I use this drone as a test platform, learning how to operate it effectively and experiment with different systems. This includes testing various flight control software, GPS navigation, and more recently, optical flow and LiDAR for enhanced positioning. I’m also experimenting with FPV camera setups to enable live views during long-distance flights.

______________________
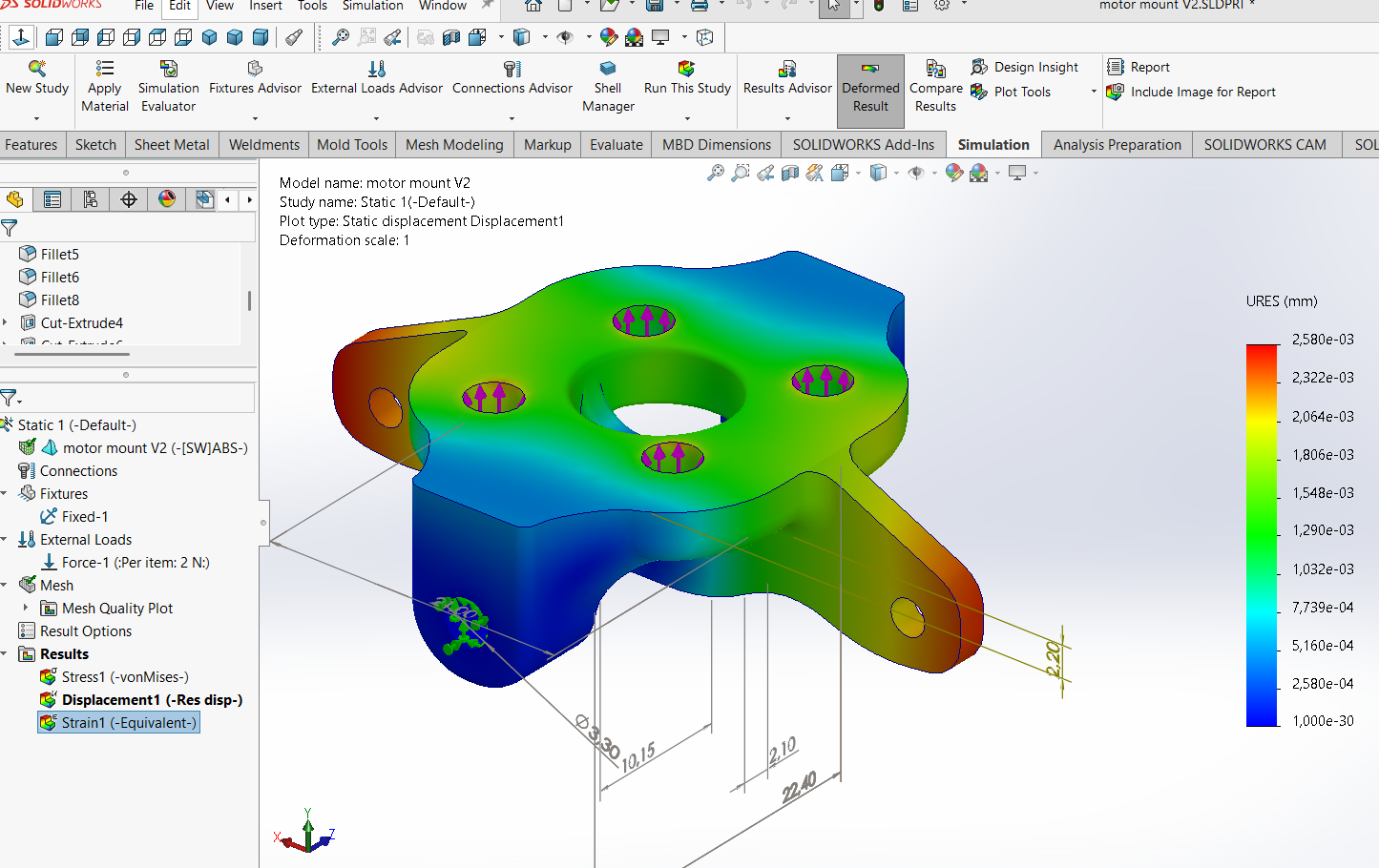
Experiments
I enjoy experimenting with mechatronic and aerospace-related projects. As shown in the image, one example is designing and 3D printing ultralight drone frames using geometry optimization to achieve both strength and efficiency.


These projects let me explore new ideas and keep developing my technical and creative skills.